城厢区2022年秋季义务教育阶段学校招生工作方案
为全面落实《中共中央国务院关于深化教育改革全面提高义务教育质量的意见》和国家、省、市和区教育大会精神,切实规范义务教育阶段学校招生入学行为,维护良好的招生秩序,依法保障适龄儿童少年接受义务教育的合法权益,促进义务教育均衡发展和教育公平,营造良好的教育营商环境,根据《福建省教育厅关于做好 2022 年普通中小学招生入学工作的通知》(闽教基〔2022〕14 号)和《莆田市教育局关于做好2022年秋季义务教育阶段学校招生入学工作的通知》(莆教〔2022〕14号)文件精神,结合我区实际,制定本招生方案:
一、招生原则
(一)坚持“划定片区、免试就近入学”原则。所有义务教育阶段学校(以下统称“学校”)严格落实“免试入学”规定,公办学校按照“划定片区、就近入学”原则招生,民办学校原则上在县域范围内招生。
(二)坚持同步招生原则。严格落实公民办学校同步招生的规定,中心城区各公办学校和民办学校同步使用网上招生入学平台报名、同步执行免试入学和同步办理学籍注册规定。
(三)坚持剩余学位随机派位、相对就近统筹安排原则。
(四)坚持阳光招生原则。坚持招生信息公开,通过传统媒介和新媒介手段,向社会公开招生相关信息和招生咨询电话,做好招生政策宣传和解读。畅通反馈渠道,通过公布投诉电话,设立投诉信箱等方式,主动接受社会监督,切实维护招生工作公平、公正、公开。
二、公办学校招生办法
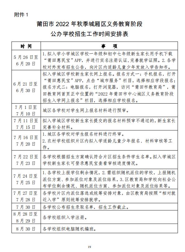
城区学校实行网上报名、网上资料审核和网上录取的方式进行。农村学校实行线下报名、线下资料审核和线下录取的方式进行。各校首先满足片区内户籍适龄儿童少年就近入学和招生优待政策照顾对象入学需求后,有学位余额的学校要接收外来务工人员随迁子女(以下统称“随迁子女”)入学。超过学校学位数的通过随机派位、统筹安排等方式安排适龄少年儿童就学。各校按照《莆田市2022年秋季城厢区义务教育阶段公办学校招生工作时间安排表》(附件1)组织招生入学工作,不得提前或延后组织招生。6月20日前,各学校向片区内户籍适龄就学对象分发入学报名告知书,并通过校外公示栏、招生片区范围内张贴和微信公众号向社会发布招生通告。对于适龄儿童少年因身体状况需要延缓入学的,各校要提醒其父母或者其他法定监护人及时向户籍所在乡(镇)人民政府(街道办事处)或者县(区)级教育行政部门提出延缓入学申请。
三、公办学校招生片区
详见《城厢区各义务教育阶段学校片区及咨询电话一览表》(附件2)。
四、公办学校招生对象
户籍在本区或暂住在本区符合政策要求的适龄儿童少年。小学一年级入学年龄为年满6周岁的适龄儿童,即2015年9月1日(含)至2016年8月31日(含)出生。初中七年级为完成小学学业的2022年小学毕业生。
五、公办学校报名方式、时间
城区公办学校实行网上报名登记方式进行(具体报名方式见附件3),农村公办学校实行线下现场报名登记方式进行。拟入学公办小学、初中起始年段的学生,须在规定的时间内完成报名登记,报名时只能选择户籍或暂住地所在片区学校报名,不得跨区跨校重复报名。具体如下:
(一)城区公办学校
1.5月26日至6月20日,拟入学新生家长手机下载“莆田惠民宝”APP,并进行实名注册认证,完善就学证照。
2.6月21日至6月30日,网上报名信息登记。
3.7月11日至7月15日,报名材料预审不通过的补全材料。
(二)农村公办学校
7月16日至7月20日,拟入学新生家长在规定时间内持相应对象材料到学校办理报名入学材料审核。
六、城区公办学校入学要求
(一)户籍在公办学校片区内招生对象
1.第一批招生对象
2021年12月31日(含)前,户籍和与户籍同一地址的房产证明均在学校片区内,并将该房产作为日常生活居住地的居民适龄儿童少年。其中,筱塘小学片区内的适龄儿童少年,须提供2014年12月31日(含)前取得的与户籍同一地址的房产证明。
2.第二批招生对象(随机派位对象)
(1)户籍迁入时间不足的。2022年1月1日(含)后,户籍迁入学校片区内房产所在地,并将该房产作为日常生活居住地的居民适龄儿童少年。
(2)房产办理时间不足的。2021年12月31日(含)前,户籍在筱塘小学片区内,所持有与户籍同一地址的房产证明为2015年1月1日(含)后取得的,并将该房产作为日常生活居住地的居民适龄儿童少年。
第一批招生对象和第二批招生对象还须同时满足以下条件:
(1)适龄儿童少年与户主(父母)持有片区内户籍和与户籍同一地址的房产证明,或者适龄儿童少年及父(母)与户主(祖父母或外祖父母)持有片区内户籍(须在同一户口本)和与户籍同一地址的房产证明。
(2)适龄儿童少年本人、父母或祖父母(含外祖父母)(以下简称户主)所持房屋产权属共有产权的,户主所持有房产比例须高于51%(含),所持房屋产权仅为夫妻两人共有的,不受51%限定。
3.第三批招生对象(随机派位对象)
(1)户籍随祖父母或外祖父母的。适龄儿童少年的户籍随祖父母或外祖父母在学校片区内并实际居住,户主持有与户籍同一地址的房产证明,但适龄儿童少年与其父(母)的户籍不一致。
(2)房产持有比例低于51%的。户籍和与户籍同一地址的房产证明均在学校片区内,并将该房产作为日常生活居住地的居民适龄儿童少年,但户主所持该房产比例低于51%的。
(3)房产持有者不在同一户口本的。适龄儿童少年的户籍随户主并实际居住在学校片区内,父母、祖父母或外祖父母持有与其户籍同一地址的房产证明,但户籍与其不在同一户口本内的。
(4)未实际入住的。户籍和与户籍同一地址的房产证明均在学校片区内的居民适龄儿童少年,户主持有与户籍同一地址的房产证明,但未作为实际居住地的。
4.第四批招生对象(随机派位对象)
(1)有户籍无房产证明的。适龄儿童少年户籍随户主在学校片区内并实际居住,但户主及其他直系亲属未持有城厢区街道建制范围内房产证明的。
(2)户籍随非直系亲属(指父母、祖父母或外祖父母外的监护人,下同)的。适龄儿童少年的户籍随非直系亲属在学校片区内并实际居住,非直系亲属持有与户籍同一地址的房产证明,且其直系亲属未持有城厢区街道建制范围内房产证明的。
(3)有房产无户籍的
适龄儿童少年的直系亲属持有学校片区内房产,该房产(自建房、单位集资房等)为其唯一居住地,由于历史原因无法办理产权的,无法办理户籍迁移的。
(4)第四类人才子女
《莆田市教育局关于高层次人才子女就学有关事项的通知》(莆教〔2021〕18号)规定的第四类人才子女。
(二)进城务工随迁子女入学条件
1.第五批招生对象(随机派位对象)
同时符合以下两个条件的适龄儿童少年。
一是与适龄儿童少年同一户口本的父母一方(下同)在城厢区城区暂住,截止2022年6月30日(含)持有暂住地有效居住证明[含居住证、租房合同(2023年秋季起,租房合同须为自然资源部门备案的租房合同或公租房、廉租房的租房合同等),下同]满6个月的。
二是父母一方在城厢区城区暂住地的企业务工,截止2022年6月30日(含)在暂住地企业连续缴纳社会保险满6个月(补缴社会保险的不视为连续缴纳,因新冠肺炎疫情期间缓缴的除外,下同);或父母一方在暂住地实际经商,截止2022年6月30日(含)持有暂住地市场监督部门制发的有效营业执照满6个月(实体店面经营者需提供有效工商营业执照;非实体店面经营者需提供有效营业执照,同时提供经营者对应单位连续交纳的社会保险满6个月,下同)。
(1)有效居住证明上登记地和务工地或经商地不在同一公办学校片区内的,统筹安排就读。
(2)居住证明持有者和社会保险缴纳人或工商营业执照持有人须为同一人的。
(3)仙游户籍和莆田市外户籍的有效居住证明须为居住证。
2.第六批招生对象(统筹安排对象)
符合以下条件的随迁子女。
不符合随机派位条件但截止2022年6月30日(含),持有城厢区城区暂住地有效居住证,或在暂住地企业连续缴纳社会保险满6个月、或持有暂住地市场监督部门制发的有效营业执照满6个月并实际经商的随迁子女。
(三)各类招生对象报名材料
1.第一批至第四批招生对象
户口簿、房产证明,如户口簿中几代同本无法明确招生对象与其父(母)亲关系的,或无法明确房产持有者与户籍户主关系的,可另提供出生证或结婚证。其中第四批招生对象提供户口簿、居住证明(如房产证明、租房合同、单位证明或社区证明等)。
2.第五批招生对象
原籍户口簿、居住证明、社保部门出具的社保证明或市场监督部门制发的营业执照。
3.第六批招生对象
原籍户口簿、居住证,或原籍户口簿和社保部门出具的社保证明或市场监督部门制发的营业执照。
房产证明为以下材料之一:A不动产权证,B房产证,C土地证,D有效的购房备案表,E有效拆迁合同,F门牌证(仅指世代城区老居民,因房屋年代久远,无法提供房产证的,须提供门牌证及其他相关证明材料),G居住机关国有企事业单位公房的须提供莆田市不动产登记中心出具的父母在荔城、城厢2区街道建制范围内无房产的证明和单位证明(2023年秋季起,该证明相当于自然资源部门备案的租房合同,作为入学依据)。
(四)随机派位及统筹安排方法及要求
1.随机派位。各学校根据不同批次招生对象报名人数和学校学位情况,按第一至第五批招生对象顺序招生,招生到某一批次人数少于学校学位余额数时,予以全部接收;招生到某一批次人数超过学位余额时,通过随机派位方式确定招生对象。随机派位工作在区教育局监督下由各学校具体操作,须邀请部分家长代表参加。凡经随机派位录取但逾期不注册的学生,视为自行放弃该学位,随机派位落选者由区教育局优先统筹安排入学。
2.统筹安排。随机派位落选对象、《莆田市教育局关于高层次人才子女就学有关事项的通知》(莆教〔2021〕18号)规定的第五类人才子女、第六批招生对象由区教育局安排到生源不足的公办学校入学,按照随机派位落选对象(含第五类人才子女)、第六批招生对象顺序安排入学,对于同一对象人数超过同一公办学校剩余学位的,以户籍迁入时间、房产证明、企业社保或工商营业执照、居住证办理时间先后顺序安排。
3.在组织电脑派位、统筹安排时,双胞胎(多胞胎)就学对象按照“双胞胎(多胞胎)”绑定成一个抽签号方式进行。已有孩子在我区小学阶段就读的多子女家庭就学申请对象,为方便接送,在报名审核结束前,因户籍或暂住所在地片区学校学位不足,拟就读我区小学阶段的就学对象须通过统筹安排到生源不足学校就读的,就学对象家长可向户籍或暂住所在地片区学校提出安排到原统筹安排入学的子女同一学校就读的申请,区教育局将根据家长所申请的学校学位情况给予统筹安排。
七、农村公办学校入学要求
(一)招生对象
1.第一批招生对象
户籍在各学校片区内的适龄儿童少年。
2.第二批招生对象
暂住在各学校片区内的务工或经商的务工人员随迁子女。
(二)报名材料
1.第一批招生对象
户口簿。
2.第二批招生对象
原籍户口簿、有效居住证明、暂住地企业社会保险或工商营业执照等务工证明。
(三)各相关学校要结合办学实际,制定相应的招生方案,确保片区内户籍适龄儿童少年和随迁子女应收尽收。学位不足的学校,要采取随机派位方式产生入学学位,落选对象需区教育局协调统筹安排的,统筹名单经学校经办人员及校长签字(加盖学校公章)后上报区教育局,由区教育局统筹安排到生源不足的学校就读。
(四)为进一步优化华林经济开发区和太湖工业园区营商环境,开发区(工业园区)所在地的华林学校、华亭第二中心小学、青山学校和灵川中心小学要主动与开发区(工业园区)管委会沟通联系,根据园区内企业员工子女实际需求,按照“应入尽入、方便入学”原则,制定有针对性的招生入学方案,尽力满足开发区(工业园区)内企业员工子女就学需求,并报区教育局审核后向社会公布。
八、照顾招生对象
以下对象可以按照有关政策照顾协调到相关学校入学:
(一)符合政联〔2013〕1号、闽政联〔2017〕1号、市委专题会议纪要[2017]17号文件等相关要求的驻莆部队现役军官子女。
(二)符合闽公综〔2018〕140号文件相关要求的公安英烈和因公牺牲伤残公安民警子女。
(三)符合闽应急〔2019〕51号文件相关要求的国家综合性消防救援队伍人员及其子女。
(四)符合闽政办〔2007〕210号、莆政办〔2018〕45文件等相关要求的台商子女。
(五)符合《莆田市教育局关于高层次人才子女就学有关事项的通知》(莆教〔2021〕18号)文件等相关要求的高层次人才子女。
(六)SOS儿童村适龄少年儿童。
(七)其他政策照顾对象。
以上照顾招生的名单由相关主管部门审核无误后,于6月25日前由所在单位报送市教育局。7月30日前,区教育局根据市教育局复审后下发的政策照顾对象名单,结合相关政策规定和政策照顾对象所申请学校学位情况,统筹安排并将名单下发各相关学校,8月28日前,各相关学校通知照顾政策对象办理入学注册手续,逾期视为自行放弃。
九、外籍人士、华侨、港、澳、台同胞适龄儿童少年
(一)招生要求
外籍人士、华侨、港、澳、台同胞适龄儿童少年须提供公安部门签发的父母(监护人)与适龄少年儿童《临时住宿登记表》、护照或港澳通行证、台胞居留证件,以及子女学历的佐证材料(如成绩单等)。委托国内监护人监护的(父母应为外籍人士、华侨、港、澳、台同胞,在中国大陆外工作生活,无法尽到监护责任,下同),提供公证部门出具的委托书。
(二)招生安排如下
1.父母为国内户籍的或委托国内监护人的,按照父母或国内监护人户籍所在地与片区内适龄儿童少年同等政策就近入学。
2.父母为外籍人士、华侨、港、澳、台同胞(下同)的,在中心城区有房产证明的,按照房产所在片区适龄儿童少年同等政策就近入学。
3.父母(监护人)在中心城区没有房产证明的,按照本方案随迁子女随机派位及就近统筹的条件安排入学。
十、民办学校招生要求
民办学校按照《福建省教育厅关于做好2022年普通中小学招生入学工作的通知》(闽教基〔2022〕14号)文件要求,严格执行公民办学校同步招生规定,严格落实学校招生规模只减不增要求,具体招生方案由莆田市教育局另文通知。
十一、其它事项
(一)户籍在报名登记之后,入学注册之前迁入公办学校片区内房产所在地,且实际居住的适龄儿童少年,由区教育局根据户籍所在地片区学校剩余学位情况统筹安排入学。
(二)原在城区内就读小学、幼儿园的毕业生及新进城的起始年级适龄儿童少年,未能提供本方案规定的有效证明材料的、经审核材料不符合本方案规定要求的,或未在本方案规定时间内提交报名申请材料的,须及时回原户籍所在地办理就学手续,各相关学校要做好政策解释。
(三)因政府拆迁住宅被征收人的适龄儿童少年可依拆迁部门的拆迁安置协议(合同)、户口簿等相关证明材料,按以下办法安排入学:
1.原地安置且户籍在被征收住宅的公办学校片内的,但安置房未交房或交房后户籍因产权原因不能迁移的, 或异地安置但户籍仍在被征收住宅的公办学校片内的,但安置房未交房,可在原户籍地片区学校入学;或异地安置已交房且把安置地作为日常居住地但户籍因产权原因未迁移的,可在安置地所在片区学校入学。安置房交房后,符合户籍迁移条件的,须将户籍迁入安置房所在地,按户籍迁入地相应对象安排入学,否则按统筹安排入学。
2.原地安置或异地安置但户籍不在被征收住宅的公办学校片内的,参照本方案中“有房产无户籍的”安排入学,安置房交房后,符合户籍迁移条件的,须将户籍迁入安置房所在地,按户籍迁入地相应对象安排入学,否则按统筹安排入学。
3.货币补偿安置自《房屋征收货币补偿安置协议》签订之日起1年内尚未购房的,可在原户籍所在地公办学校入学;购买商品房并将户籍迁入房产所在地或将户籍迁入其他房产所在地后,按迁入地户籍所在地公办学校相应对象办理入学;超过1年未将户籍迁出被征收住宅地的,按统筹安排入学。
4.原新塘南景、新梅小区及油画城片区(新南小区)内的被征迁户户主直系亲属,按我区2017年义务教育学校划片区,选择拆迁区或安置区所属片区义务教育学校就学。但选择义务教育学校必须在本方案公布的招生时限内作出,超过时限的,必须无条件服从区教育局统一安排。新塘南景、新梅小区及油画城片区的拆迁户因房屋买卖及户口变更等,则不享受原划片区义务教育学校入学资格,按现户口划片安排义务教育学校入学。
(四)根据莆田市发展和改革委员会等十一部门转发省发展和改革委员会等十一部门《关于进一步做好易地扶贫搬迁后续扶贫工作的实施意见》的通知(莆发改2019[473]号)精神,易地扶贫搬迁进城安置群众随迁子女就读我区义务教育阶段公办学校,原则上按照安置地片区户籍适龄儿童同等待遇办理入学。
(五)符合[2017]25号、[2018]22号区长办公会议纪要规定的调整错误行政属性户籍地址的,调整前原户籍住户可保留原居委会就学政策。但发生房产出售、过户或户籍迁出等情况,原相关待遇自动失效。
(六)随迁子女父母一方为央企、省属、市属国企驻城厢区下属单位的员工,人事关系在央企、省属或市属国企总部,不在城厢区范围内的,其父母一方的社保及实际工作地须经学校核实确认。
(七)2023年起试行“六年一户”政策:从2023年开始,公办学校片区内的一套房产六年内只提供一户家庭的学位,即:自2023年秋季招生入学起,一套房产自用于登记入学当年算起,接下来的6年内,只能用于同一户主符合入学条件的适龄少年儿童按照就近原则在片区学校内就学。不符合“六年一户”政策,但户籍和房产(须在同一地址)在公办学校片区内的,由区教育局按照随机派位、相对就近统筹安排等方式安排就学。
(八)莆田市第二实验小学片区内的持有2018年9月1日(含)后龙桥社区房产证明且入户居住在龙桥社区的适龄儿童(须与其父母一方在同一户口本)按照本方案要求办理报名入学手续。户籍和房产均在莆田市政府北侧至东园西路以北区域内的划归城厢区泗华小学,以南的划归城厢区进修学校附属小学兴安小学。暂住在龙桥社区内的随迁子女,向城厢区泗华小学申请学位,由区教育局统筹安排就读。
(九)2021年12月31日(含)前,在泗华村、洋西村、延寿村辖区内购房迁入户籍并作为实际居住地的居民适龄子女,初中阶段选择我区九华学校的优先接收,也可报名参加莆田二中剩余学位随机派位,落选由区教育局统筹安排入学;户籍在上述三个村但不符合莆田二中入学报名条件的适龄儿童少年或暂住在上述三个村的随迁子女按照本方案要求办理报名入学手续。
(十)对符合《莆田市人民政府关于加快化解商业办公房地产库存的通知》(莆政综〔2017〕24号)和《关于规范库存商业办公房地产分割(合并)销售管理的通知》(莆建房〔2017〕20号)等相关文件可进行分割销售的商业办公用房,2021年5月1日前,购买商业办公用房并实际入住的业主,其适龄子女义务教育阶段进入公办学校起始年级,可纳入就近入学片区;2021年5月1日起(含),购买商业办公用房并实际入住的业主,其适龄子女义务教育阶段进入公办学校起始年级,按照相对就近统筹安排入学。
十二、招生工作要求
(一)义务教育阶段招生工作事关群众切身利益和社会安定稳定,政策性强、社会关注度高,各学校要高度重视,加强招生工作组织领导,成立招生工作领导小组,明确工作责任,制定周密工作方案,抓实、抓细招生入学全过程管理。同时,要健全应急机制,完善突发事件应急预案,及时发现并妥善处置苗头性、倾向性问题,确保招生入学工作安全规范有序进行,共同维护社会安定稳定。
(二)各学校要强化依法招生的观念,严格执行《中华人民共和国义务教育法》《中华人民共和国未成年人保护法》和《福建省义务教育条例》等法律法规,按照省市招生入学相关文件及本方案要求,规范招生行为,共同营造规范有序、公平、公正、公开的招生氛围。一是要严格执行公民办学校同步招生规定,按照本方案招生和市教育公布的招生工作时间安排进行招生,不得自行以提前预约、意向登记、预报名等方式提前招生,争抢生源。二是严格按照划定区域招生,不得跨片区招生,不得拒收符合条件的适龄儿童少年入学,对于已录取的学生,不得以任何理由劝退或变相劝退。三是严格控制班生规模,严禁出现“大班额”。四是严格落实福建省普通中小学招生入学“十严禁”规定。
(三)各学校要切实履行义务教育控辍保学法定职责,要完善入学通知书制度,做好适龄儿童少年入学摸底工作,建立和落实控辍保学工作机制,健全完善失学辍学工作台账,精准掌握失学、辍学儿童少年情况,特别是要重点关注残疾儿童少年、脱贫家庭和低收入家庭儿童少年、留守儿童少年、困境儿童少年、事实无人抚养孤儿、外来务工人员随迁子女等特殊群体学生入学情况,做好失学、辍学儿童少年劝返复学工作,确保本片区内的适龄儿童少年“不漏一人”按时接受义务教育。
(四)保障特殊群体受教育权利
1.各公办学校要认真贯彻《残疾人教育条例》规定和相关文件精神,积极推进融合教育,根据残疾儿童少年身体状况、受教育和适应学校学习生活的能力等身心特点,采取随班就读或者送教上门以及动员到特教班、特殊教育学校就学等多种形式,依法保障残疾儿童少年接受义务教育。
2.各公办学校要按照“两为主、两纳入”要求,严格落实国家有关随迁子女接受义务教育的政策,有学位余额的公办学校开放接收符合条件的随迁子女入学,确保应入尽入。同时,要关注关爱随迁子女在校期间的学习生活,随迁子女和户籍学生实行混合编班,统一管理,平等对待,促进随迁子女与本地学生融合成长。
(五)各学校按规定落实好烈士子女、现役军人子女、高层次人才子女等对象的教育优待照顾政策,优待照顾政策对象原则上按其意愿安排入学,若选择的学校过于集中,超出学校可接收能力,由区招生委员会统一安排,有关学校和学生应服从安排和调整。
(六)各学校树立“教育就是服务”的理念,指定专人负责做好群众入学报名、咨询服务和政策宣传等工作,要及时回应群众关切,合理引导家长预期,营造“适合的教育就是最好的教育”的氛围。一是通过教育信息网平台、微信公众号、校务公开栏、分发宣传单和张贴通告等方式和渠道,向社会公开招生时间、招生服务区域范围、招生办法和招生结果等有关招生信息。二是通过班会、家长会、家长微信群等多种形式,向学生和家长讲解招生入学政策,让社会充分了解入学政策和程序。三是招生期间要设置专门的服务窗口,公布咨询电话,及时、热情、耐心、细致地受理来电、来访家长的咨询。四是规范报名入学材料和信息登记工作,按照材料非必要不提供、信息非必要不采集原则,不得要求家长提供不合规的入学证明材料,如让家长提供计划生育证明、户籍地无人监护等无谓证明材料。学生基本信息、家庭住址及家长姓名、联系方式等必要信息应在招生入学时一次性采集,不得采集学生家长职务和收入信息,不得利用各类 APP、小程序随意反复采集学生相关信息。
(七)招生结束后,各学校要严格落实“一人一籍、籍随人走、人籍一致”的规定,按照我省中小学生学籍管理办法,负责做好新生建立或接续学籍档案工作,对于发现招生对象中已建立学籍的,不得重复建档,要做好劝退回原学籍所在校就读工作,杜绝出现学生学籍的漏建、断档、重复建档等现象。9月30日前,各学校要完成新生学籍建档或接续学籍档案工作,未能按时完成的,责任由招生学校负责人承担。
十三、招生咨询及举报联系电话
招生举报电话:2693822
区招生办招生咨询电话:2694621 2631018
本方案由莆田市城厢区招生委员会负责解释。
附件1
莆田市2022年秋季城厢区义务教育阶段






附件3
莆田市2022年秋季中心城区义务教育
阶段公办学校网上报名流程
为进一步规范我市招生工作,2022年我市中心城区公办小学、初中学校招生继续实行网上报名,统一新生报名信息采集。就读莆田市中心城区公办小学、初中的适龄少年儿童都必须在网上选择所在施教片区的学校进行报名,否则施教片区学校将无法收集到学生信息,学生无法参加就近入学、随机派位或统筹安排就读公办小学、初中学校。网上报名流程如下:
一、网上报名入口
1.手机报名入口:扫描二维码,下载“莆田惠民宝”APP。
二、网上报名系统操作方式
具体报名流程:
1.注册/登录:通过家长手机号进行用户注册,注册完成后使用注册的手机号进行登录(温馨提示:闽政通账号已认证过可使用闽政通账号登录)。
2.实名认证:教育报名需达到L4【人像识别认证】。首先进入“我的”-“实名认证”页面,在【身份实名认证】中点击“去认证”,在页面中填写姓名、身份证号以及补充信息(选填),完成后点击“确认提交”即可。完成L3后点击“继续认证”或进入“实名认证”页面,在【人像识别认证】中点击“去认证”,进入L4人像识别认证,在【人像识别认证】页面,点击“开始检测”,按要求进行检测即可。完成L4认证后,用户需点击退出,重新登录惠民宝,认证等级即可完成。
3.证照完善:教育报名所需电子证照材料提前核对。首先登录莆田惠民宝APP进入“我的”-“我的证照”页面,核对报名所需电子证照是否齐全,如有缺失情况,进入“补证登记”进行补证。


(三)港澳台与外籍华侨16.临时住宿登记表+护照+父(母)或监护人身份证+其他
17.临时住宿登记表+台胞居留证+父(母)或监护人身份证+其他
18.临时住宿登记表+港澳通行证+父(母)或监护人身份证+其他
注:1.报名学校所在县(区)无房产证明,需提前登录莆田惠民宝APP进入首页-“房产状况查询”查询生成。2.社保缴费记录,需提前登录莆田惠民宝APP进入首页-莆田人社局-“社保缴存证明”查询生成。
温馨提示:
(1)需完成前一个等级,才能进行下一个等级的认证。等级越高可使用的服务越多。
(2)关注“莆田惠民宝”微信公众号,点击便民服务可查看“认证教程”
(3)莆田惠民宝网上实名认证服务咨询热线:0594-12345、0594-8900111。
4.小学/初中招生报名
实名认证通过后,家长进行小学或初中招生报名。报名应由与入学少年儿童同本户籍的家长申请。首先在应用首页找到报名入口,根据提示的步骤认真填报提交,最后完成预报名信息。
(1)片区内适龄少年儿童需要填报信息:入学报名的少年儿童姓名、户口簿、房产证明、结婚证等证照提前登录莆田惠民宝APP我的证照核对完善,报名时将自动获取证照(如获取不到会自动切换拍照上传),户籍信息由系统自动调取,选择所在片区学校。
(2)随迁适龄少年儿童信息采集:填报少年儿童姓名、户口簿、父母居住证(租房合同)、社保缴费记录(或营业执照)和结婚证等证照信息,选择暂住地所在学校。
(3)家长报名前要认真了解今年招生政策以及划片情况,网上填报时要正确选择划片学校,错误选择将造成片区学校无法采集到学生的信息,无法按相关政策安排学位就读,错误填报片区学校责任由家长自行负责。
5.报名入学材料审核:网上报名成功后,家长在规定时间内,可通过莆田惠民宝查询材料审核情况。
(1)材料审核中出现材料不全或材料有误的,家长须在规定时间内,通过莆田惠民宝完善证照补齐材料。
(2)材料审核中部分报名材料须现场核查确认的,招生学校将另行通知家长,家长须在指定时间、携带相关材料(与网上上传的资料一致)到指定地点进行入学凭证现场核查确认,适龄儿童是否具备入学资格以现场核查结果为准。
6.结果公布:招生结果将由各招生学校通过多种途径公布,民办学校已录取的学生,公办学校不再保留学位。
抄送:市教育局,区招委会各成员单位。
莆田市城厢区招生委员会办公室 2022年5月27日印发